2022企业年度战略规划与经营目标,你准备好了吗?又到了一年的年底,你如何制订一份有效的年度战略,国际畅销书作者、全球领先企业顾问阿米尔·哈特曼认为,“战略校准”必不可少,本文将重点展示一个循序渐进的战略校准指南。希望对你2022年度规划的制定有所帮助。以下,Enjoy:

作者:阿米尔·哈特曼 克雷格·莱格兰德
来源:管理的常识(ID:Guanlidechangshi)摘编自《铁腕执行力》,机械工业出版社出版
01 为什么要进行战略校准?
“战略”的概念在过去十年里发生了变化。在过去,每三五年企业会经历一次战略制定和战略转型过程;而在今天,我们发现,最优秀的企业都在持续地经历这些过程。
现在,企业领导者会不断地审视和检验其企业的核心业务,并对市场变化和竞争格局进行评估。
这些领导者确信,通过确保企业最大限度地利用新的机遇、规避市场陷阱并满足不断变化的客户需求,他们能够以最佳方式部署企业的人员、资本及其他资产。
尽管大多数企业领导者确实需要调整他们的经营战略及相应的项目组合,但他们很少拥有相关的成熟方法。
缺乏相关方法往往使企业的业绩不理想这一情况加剧,而缺乏一致的衡量标准可能会容易产生争权夺利的现象。
偏见和内部的钩心斗角往往会导致高管错误地认为大多数产品、服务和客户都具有战略重要性,实际上,很少是这样的。
在为《财富》世界500强企业提供咨询的过程中,我们发现,大多数企业的战略规划都是由首席财务官领导制定的——充其量只能算是年度预算编制流程的一个松散的附属部分。
事实上,年度计划能否成功实现,取决于战略规划是否经过精心设计且重点突出。
我们应该将“百花齐放”战略(企业同时投资多个项目,希望其中一个或几个项目能够“开花结果”)扔进企业管理理论的垃圾堆里。
这类战略的问题在于,它们往往会导致企业为各个项目投入的资源和关注都很少,因为资金不足且缺乏取得成功所需的来自管理层的关注,这些项目往往会夭折或难以为继,从而会使整个企业陷入混乱之中。
现在是企业领导者放弃对年度预算编制进行微观管理的时候了,他们应该转而制定并协调真正有效的战略规划。
例如,我们了解到,一家市值160亿美元的《财富》世界500强企业花了6周时间,与一个小型团队(由从企业内部聘用的前初级管理顾问组成)共同制定了战略规划。
该企业的管理团队只是应付式地接受了这一努力的成果,此外,在“闭门造车”的情况下,这项成果是为了满足企业董事会要求,可以理论意义大于实际意义。
此外,该企业的管理团队一心想着年度财务规划过程(历时6个月),围绕预算资金的讨价还价和内讧在这个过程中层出不穷。
这种一文不值的愚蠢的规划方式往往意味着:重大战略机遇被错过,较小规模的“受偏爱项目”被批准,争论不休的群体之间缺少协调,无法成功抓住新的竞争机会。因此,企业停滞不前也就不足为奇了。
事实上,我们发现,这家企业的管理团队已经拥有了99%的创新理念。然而,令人遗憾的是,该企业的政治与官僚文化导致这些理念中的大多数要么被错过,要么被扼杀。
为了抓住创新机会并创建可执行的计划,我们精心设计了战略协调与校准(Strategic Alignment and Recalibration,STAR)流程(简称“STAR流程”)。

02 战略校准指南:STAR流程
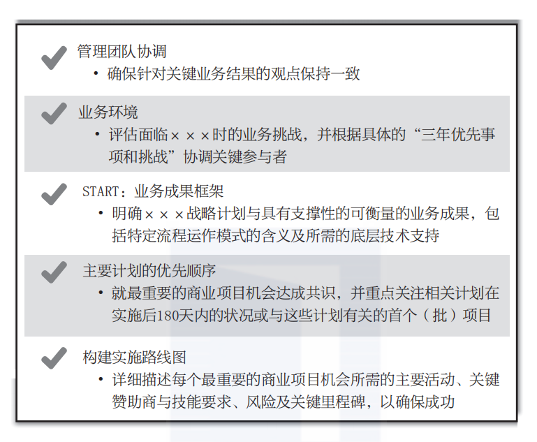
STAR流程的长期目标如下所示。

图1 STAR流程的短期目标
STAR流程包括三个主要阶段:
根据我们的经验,第一个阶段最为关键,最好是在较为方便的研讨会环境中进行,其目标是向客户、员工、股东和合作伙伴明确阐述企业的目前状况以及未来愿景。
一旦确定了目标,就应该针对实现该目标所需完成的工作进行差距分析。
我们发现,在这个分析过程中,企业可能会发现一些战略性竞争领域,它们是企业必须在市场上拿下的关键领域。
值得注意的是,管理层成员必须表现出自制力,将所定目标控制在少数几个(3~5个为宜),以确保在这一阶段的工作完成之后,企业能为这些目标分配适当的关注和资源。
研讨会、参与者及配套资源的数量需要根据企业的规模和结构而定,最好的做法是每年都对此进行审核和更新。
第二个阶段的实质是制订战略计划。
对企业而言,战略计划是在特定的竞争领域取胜的关键。制订战略计划的过程是从每项计划的高层次目标开始,然后定义一组事关该计划能否成功的业务成果。这个过程可以交给不同的工作团队去做,每一项计划都要有负责的团队。
在制订计划时,了解该计划会如何影响现有业务流程以及实现该计划的目标需要在运营方面做出哪些关键改变,非常重要。
根据我们的经验,最难启动的计划是那些涉及不同业务部门和职能部门之间的协调的计划。
第三个阶段的任务是明确战略流程的变化将如何影响企业目前的技术项目及投资。
这是确保新流程完全自动地发挥最大潜力的关键一步。
STAR战略蓝图(见图2)可能是向整个企业传递战略校准信息最重要的工具。
该蓝图在一页纸上展现了企业的关键方向、工作要点、要求和成果,有助于协调整个企业,以实现长期成功。
该蓝图还可作为组合管理流程(该流程基于战略规划并详细说明了企业实施该规划的方法)的关键输入。
简单来讲,STAR战略蓝图强调了构成企业项目组合核心的“重大目标”

图2 STAR战略蓝图
对企业领导者而言,STAR流程是一种很实用的工具,可以帮助他们确定项目及投资组合的优先级。
我们发现,组合规划在过去十年里取得了重大进展,越来越多的企业设立了“项目与组合管理”办公室,并采用了自动化的规划及跟踪工具。
许多企业喜欢从项目组合的角度出发来考虑问题。这样做在20世纪90年代末有一定的道理,因为当时的企业管理将实现超高速增长作为关注重点。
但是,让企业度过过去10年那样的动荡时期并有组织地重振需要关注的点更多,而这些需要关注的点就是战略校准的目标(见图3)。
企业领导者在执行经营战略时的关键一步是调整业务计划组合,即他们的企业正在实施的被给予资源和关注的一系列项目、投资及其他工作。

图3 战略校准的目标
通过采用某种业务计划组合策略来进行战略校准,可以鼓励企业高管变得更灵活、更迅速并以行动为导向。
战略校准的核心事务包括监控企业环境、严格分析企业的各项业务计划以及适应不断变化的外部环境。
企业领导者有足够的机会在中途修改计划,这会为企业带来很大的优势。
关于作者:
阿米尔·哈特曼,企业和技术变革领域的权威,国际畅销书作者和全球领先企业的顾问,创立Mainstay。
克雷格·莱格兰德,创立Mainstay,曾在汽车、零售和高科技行业中的多家领先企业担任高级顾问。
本文为“管理的常识”(ID:Guanlidechangshi)首发,摘编自《铁腕执行力》,机械工业出版社出版。

本文来自微信公众号 “管理的常识”(ID:Guanlidechangshi),作者:阿米尔·哈特曼、克雷格·莱格兰德
