B端产品经理是解决企业内部管理需求的一个职位,因此对组织论的了解至关重要。本文将从组织论的基本框架,组织论的经典模型及组织论的应用工具阐述组织论相关的知识。
组织论是研究组织系统结构的一门学科。是一门抽象组织内部任务流程,指令关系的一门学科。从管理学的角度,所谓组织(Organization),是指这样一个社会实体,它具有明确的目标导向和精心设计的结构与有意识协调的活动系统,同时又同外部环境保持密切的联系。从广义上说,组织是指由诸多要素按照一定方式相互联系起来的系统。从狭义上说,组织就是指人们为实现一定的目标,互相协作结合而成的集团或团体,如党团组织、工会织、企业、军事组织等等。
一、组织论的基本认知
对于一个系统而言,取决于人们定义事物的方式,系统可大可小,一粒尘埃可以是一个系统,一个银河系也可以是一个系统。我们熟知的公司,企业,学校都可以称为一个系统,但这些系统的目标不同,从而形成的组织观念,组织方法组织手段也各不相同,各个系统的运行方式也各有差异。

人的因素:包含组织的管理人员与生产人员质量和数量;比如管理人员的管理水平,生产人员的技能水平等;
方法与工具:包含组织管理人员运用的管理方式以及生产人员使用的功能,比如,运用的瀑布开发方式还是敏捷开发方法,使用的是axure还是ps等等。
系统的目标决定着系统的组织,而组织是目标能否实现的决定因素,这是组织论的一个重要结论。如果把一个项目的项目管理视为一个系统,其目标决定了项目管理的组织,而项目管理的组织是一个系统目标能否实现的决定性因素,由此可见项目管理的组织的重要性。控制一个项目目标的主要因素包含组织措施,管理措施,经济措施,技术措施。其中组织措施是最重要的措施,如果对一个项目的项目管理进行分析,首先应该分析组织方面存在的问题。
二、三种组织模型
1. 线性组织结构
线性组织结构在实际运用中我们可以见到的是军队。军、师、旅、团、营逐级下达指令,每一个部门只对上级下达的指令负责。这种严谨的组织就能保证每个部门所接受的指令唯一,能避免因复杂矛盾的指令源而影响指令的实施。这种组织结构的优点是具有唯一的指令源,能有效避免因矛盾的指令源而浪费的协调资源。而缺点则是在大型线性组织中易出现矛盾指令源从而影响指令的实施。

2. 职能组织结构
职能的组织结构在企业发展到一定听规模之后自然而然产生了职能的分工,如分管财务,人力,物料,销售,采购的职能部门另外还有车间,后勤保障部门等。在这种组织结构之中,每一个部门都有可能接收到来自直接上级或者间接上级的指令,当这两者的指令发生冲突时就会影响组织的运行,直接对组织的目标实现造成影响。

3. 矩阵组织结构
矩阵组织结构是一种较为新颖的组织结构,它在最高领导者的领导下设置横向纵向两个大的部门,例如可以在横向设置常规的职能部门,在纵向设置生产部门。这种组织架构下可以由最高统治者设置以横向的指令为主,或者以纵向部门的指令为主,这样就有效避免了矛盾指令源的问题。矩阵组织结构模式适用大型组织系统。

在上图中图1是矩阵型组织结构的基本模型。图2,图3是图一的升级。在图2中,当指令出现矛盾时以纵向指令为准,在图3中当指令出现矛盾时则以横向指令为准。
三、六种组织论工具
组织工具是组织论的手段,用图或表形式表示各种组织关系。包含:项目结构图,组织结构图,工作任务分工表,管理职能分工表,工作流程图,合同结构图六大工具。
1. 项目结构图
项目结构图又称WBS(Work Breakdown Structure),它是用树状图的方式对一个项目从横向和纵向进行拆解以反映一个项目结构的广度与深度,从而达到分解项目所有工作任务的目的。在项目结构图中,矩形表示工作任务,矩形框之间用连接线连接表达工作任务的分层。
2. 组织结构图
组织结构模式用组织结构图描述,组织结构图也是重要的组织结构模式,它反映一个组织系统中各组成部门之间的指令关系。常用的组织结构模式有线性组织结构模式,职能组织结构模式,矩阵组织结构模式三种在组织结构图中,矩形框表示工作部门,上级部门对直属下级部门用单向箭线表示。
3. 合同结构图
合同结构图是反应了项目发包方和项目参与方之间的合同关系。在合同结构图中,如果两个单位之间又合同关系,在合同结构图中用双向箭线表示。项目结构图在小的只有一个或几个参与方中可能使用频次不高,但是在大型项目中项目结构图的使用能清晰的反应各个参与方之间的合同关系。

4. 工作任务分工表
在一个项目中应将一项工作明确到每个部门,每个部门再落实到每个人。清晰的权责关系能让参与者更加明确自身的工作及目标。有利于组织系统目标的实现。在工作任务分工表中每一项任务都应该有主办方,监督方,执行方,通知方。

5. 管理职能分工表
管理职能分工表,是对管理职能的拆解。利于组织的每一项任务的执行与实施。它是对组织目标与任务的分解。

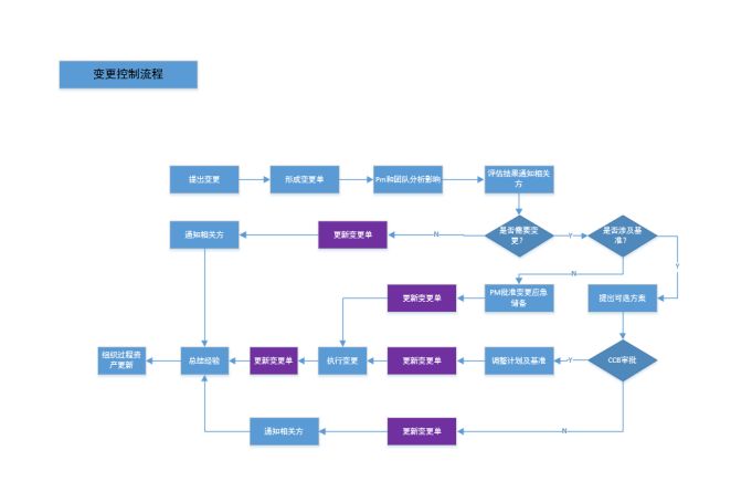
6. 工作流程图
工作流程图是反应了一个项目中一个组织系统中各项工作之间的逻辑关系,在互联网中产品经理常常会画一个app中的任务流程图,工作流程图则与之相似。工作流程图用矩形框表示工作任务,箭线表示工作之间的逻辑关系,菱形框表示判别条件,如下图:

