曾经马云说;如果今天你不开始电子商务,10 年后就无商可务,电商冲击了无数行业,可以说应验了。
私域可以深度链接客户,做深关系,深耕复购,裂变粉丝,招募分销代理,还可以给店铺上新、活动促销暴单提供助力。
私域电商,是所有品牌方势在必行的一件事,拥有自己的鱼塘,才能年年有渔。
这次我们邀请了白酒私域年销四亿的群响会员肖枫,拆解他的私域操盘全流程,看看优秀课代表的“作业”。
首先给大家分享一个不一样的私域;私域电商模式模型图大家可以仔细看一下,可以在更高的层面,更系统的理解私域电商。

【私域电商模式模型图】
曾经马云说过;如果今天你不开始电子商务,10 年后就无电商可务,电商冲击了无数行业,可以说应验了。
现在我也想说;如果今天你不开始私域电商,未来可能就再无电商可务。
之所以这么讲;是因为这些年来,无数品牌兴衰,越来越觉得没有私域的品牌,就像无根的浮萍,只能风光三五年。
然后所有的平台,本质上都是个卖广告的,他们不希望品牌方卖家和客户的关系太紧密,
所以平台电商做的只是一次购买,我们很难跟客户建立深度的连接,只能不停的投放各种广告拓客,然后苦等客户复购,其实能回来的极少极少。
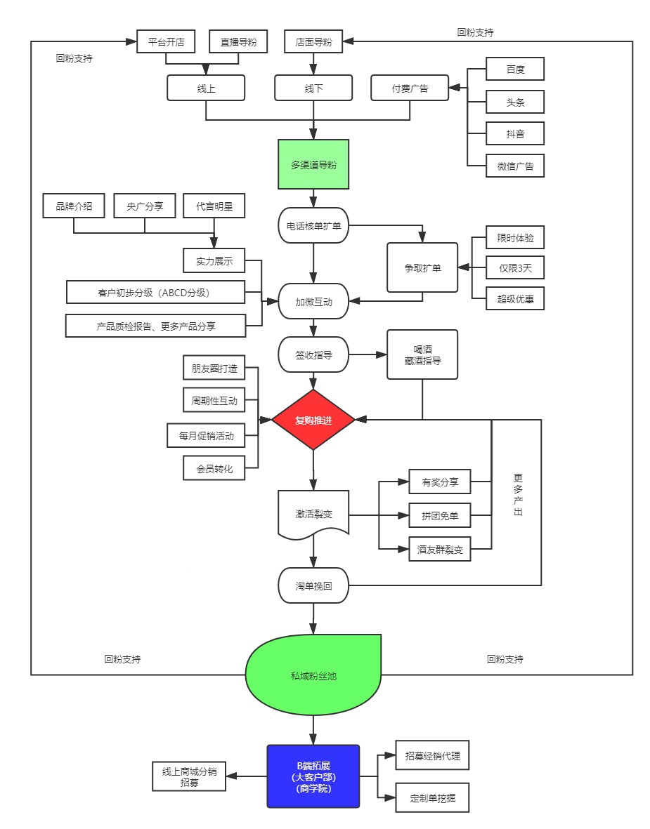
01从导粉到裂变——C 端粉丝全链路运营 SOP
多渠道导粉


只要能获取到客户,就成功了一半,这里只给大家总结一下常用可行的导粉方式,就不展开讲了,有兴趣深入交流的朋友,以后咱们再作交流。
销售操作 9 步曲
导粉之后,就开始以下销售岗位操作 9 步曲;

第 1 步:电话核单扩单
通常我们的广告投放都是获取货到付款表单,然后以核对资料的理由给客户打电话,确认真实购买意向,
真想买的人,会偿试扩单,即用限时促销,亏本换体验,活动仅限 3 天,超级优惠,等理由去建议客户多买几箱。
如果电话中未能扩单,就马上中止,以免丢失客户,电话核单最重要的目标是加上客户微信。
第 2 步:电话加粉
做完核单扩大单后,初购团队会以发送快递单号、方便破损售后处理的理由,要求添加客户主动添加我们的微信,基本上百试百爽。
很多平台电商的朋友可能会觉得,打电话效率太低,但其实私域产出往往是初购的 2~3 倍,
加下来就是钱,而且一通电话只要几分钟,一个员工每天可以添加几十个精准粉丝,何乐而不为呢?
第 3 步:加微互动
第一次微信互动至关重要,我们需要给粉丝建立良好的第一印象,通常这时候要做的是夸奖客户有眼光,感谢信任与支持,
然后用最有力的内容展示公司实力、推送产品质检报告之类的东西,然后表达乐于服务,有任何问题请联系的态度。
第 4 步:初步客户分级 A B C D
通过初购金额、观察客户朋友圈、电话号码、收货地址,把**初步分类,我们的分类方式是;
A;已成交,有钱、有潜力的客户
B;已成交,看起来一般的客户
C;填了表单无购买的客户,再争取
D;购买过被删除的客户(需要淘单再挽回)
之所以要把客户分类,是为了以后员工持有粉丝太多后,可以合理分配精力,以及推送不同金额的促销活动。
同时还要在 CRM 客户关系管理系统上,尽可能详细的打标签,备注关建信息和、聊天内容。
第 5 步:签收指导(回访关怀)
做完客户分类打标签之后,随着物流进展,客户签收之后,我们的跟单会跟客户再拔打电话,
指导如何更好的存放和分享喝酒的知识,以便客户得到更好的喝酒体验。
电话>微信>再电话,是为了完成公司形象建立、服务态度传递、专业印象输出,
每一次跟客户的联系,都是一次信任关系推进的机会,也是决定我们成败的细节,同时也是我们销售团队的标准操作流程。
第 6 步:复购推进
复购推进维护过程,在这个环节,我们会做非常多的事情,每个环节务必精益求精,因为产出不行,广告持续亏损,公司就得完蛋;
1)朋友圈打造;
专人负责,每天制作(产地、酒厂、工人、工艺、产品、活动促销、会员福利、经销代理、定制价值、签约、公司活动)等等的内容输出。
我们要求文案策划是一个最了解公司方方面面价值和优点的人,
他需要像一个说书人一般,用精简的内容去向客户讲故事,制作有趣,好看又能体现公司各种价值的内容。
2)周期性互动;
经常去客户朋友圈点赞、评论、找着机会就夸奖客户,通过私聊问候关心,
特别是客户遇到不开心的事情或者困难时,去安慰宽解,建立更多信任的深关系。
3)促销暴单(重头戏);
我们每个月,会策划一次活动,活动的形式一般是上新优惠、套餐打折、限时抢购、买就送等等,
还会把活动分为高中低不同的金额,去推送给不同分级的客户,
之所以这么做,是因为把低价活动推给那些住别墅开大奔的人是种浪费,人家喜欢的也不是这种价位的产品。
4)会员转化;
所有品牌都希望客户升级成为会员,作预收费,我们也不例外,
所以我们还会设计VIP 会员福利,以消费累积作指标,去解锁各种我们设计好的福利,比如生日送酒、春节送酒、会员折购等等,
有了这些政策,销售人员就可以根据自己手上粉丝的情况去酌情推送会员套餐,把客户转化成为会员,就有了更长期的产出可能。
第 7 步:粉丝裂变

为了避免这个结果,我们一定一定一定必须要去推动现存粉丝的裂变!
操作方式可以是多种多样,可以鼓励粉丝分享朋友圈,邀请身边的酒友组团购买拿福利,也可以在群里开展有奖邀请,
当然最好的方式是结合好的裂变工具或者分销商城来开展,比如在小程序商城里做 3 人成团,队长免单等。
其实粉丝裂变,是私域电商毕业必修课,没有实现这一点的公司,同样还只是镜中月,水中花,始终不是可持续发展,
因为一旦进粉投入大于复购产出,整个公司就会崩盘,无以为续,更多粉丝裂变方式,欢迎大家一起探讨交流。
第 8 步:淘单挽回
每一个私域粉丝都来之不易,每个都是几十甚至几百的成本,也因为私域电商的销售,水平有高有低,
肯定有很多不达标的销售,因为各种原因导致客户维护不到位,然后不断的推送活动导致反感被删,
所以我们还做了一个粉丝挽回的操作。
我们会通过打电话的方式,去了解原因,或者用会员幸运日、周年庆大促的理由,去给予客户看得见的实惠,
甚至直接做单瓶酒的赠送,争取加回粉丝。在管理上,我们还会采取粉丝调配,资源倾斜的方式去给优秀销售更多粉丝资源,
比如一个进线,当前销售 2 个月未复购,会划到小组粉丝池,如果再 2 个月未复购,就会划到部门粉丝池,
部门再 2 个月未复购,就会划入公司粉丝池,所有人都可以再去拔打客户电话进行复购转化。
第 9 步回粉支持
当我们的私域粉丝多了之后,还可以给自己的平台店铺结合开展上新优惠、会员折扣等,
用大批的私域粉丝,给直播新号点赞、凑人气短视频评论等,也不失是个好办法,至此,形成完整的私域电商闭环。
以上就是我们在白酒私域,C 端客户的运作,分成初购、复购两个团队,工作各有则重,
公司还会给每一个新入职的员工,提供岗前、岗中的培训与考试,岗前培训合格的才会上岗,
岗中也会有强化培训,如果考核不达标,也会做回炉培训。
其实大家不需要依葫芦画瓢照单全做,能大体实现,做好一块专精,就可以受益无穷!
OK,朋友们,上面分享完了私域 C 端粉丝转化的过程和心得,下面再跟大家讲一下我们在 C 端粉丝池里做 B 端客户的挖掘。
02 如何在 C 端粉丝池挖掘出 B 端用户
有可能只是自用型的纯消费客户,也有可能是小老板、企业主、有闲钱的人,或者本身也在做烟酒茶生意,
哪怕比例不多,但一样可以成为我们 B 端大客户的源泉,在 C 端粉丝池里挖掘 B 端大客户,也是私域电商必修课。

1.小 B 端;线上分销合伙人转化
线上分销,就是我们常说的微商,粉丝不用进货,只需购买过会员包,
就可以跟着我们分享转化朋友圈,触达他身边的朋友,有购买,即可以获得佣金或者酒的赠送。
我一般通过群发海报及文案信息召集,然后进行课程转化,讲解兼职价值,重点突出 0 风险、无投入,赚点酒钱去感召,
也会教客户建立酒友群,共同维护,以便更好的吸引他的朋友,
当然了,如果你有分销商城方便粉丝分享产品,效果会更好,
这其实就是之前做淘客发展合伙人那一套,用来做产品的合伙人发展,同样有效,难点在课程的吸引力转化上。
线上分销合伙人的转分,其中最重要的是有商城系统支持,
然后得有一套好的利益链设计、非常完善的合伙人培训管理,人为财死,鸟为食亡,
有足够的利益驱动,加上到位的合伙人培训与管理,才能快速建立兼职分销团队。

2.大 B 端;经销代理招募
主动意向;
其实很多人会主动问怎么做代理,发现意向客户,立即转给大客户部跟进。
挖掘意向;
一些 A 类有钱的客户,如果发现他有找项目投资意向,或者对酒市场有兴趣,我们的销售也会偿试转化他成为代理经销,
签到代理时,还会给他们搞一个仪式感满满的仪式。

3.大 B 端;定制单开发
类似经销代理大客户开发,酒是个社交产品,很多大企业有定制需求,
用自己的专属酒去招待客户和朋友,也能体现公司实力,所以我们也有这个服务,
销售会主动挖掘那些明显是公司高管、企业主的客户,向他分享定制服务。
后语:其实我们有成立大客户部,C 端一旦有大客户意向,即由大客户部负责跟进,成单之后共享提成。
不管是小 B 端,还是大 B 端客户,我们都有一套工作文档和话术给到销售去支持他们的工作,
文案策划,也会不定期的分享相关朋友圈内容,以吸引潜在客户。
下面简单做了一个(私域电商业务全流程模型)给大家分享,大伙结合上述内容会更清晰理解。
2-4、私域电商业务全流程模型
03 驱动成百上千销售铁军的秘籍:可执行文档
所以我们需要有一套非常完备的东西,去让团队劳有所依,劳有所获。
下面给大家展示一下我们在核心业务上给团队配套的标准工作文档,让大家看看我们是如何管理和驱动大团队,
每一个部份都涉及很多内容,因为篇幅有限,所以只能跟大家展示并讲解下核心,以作参考;


大家可以参考一下,设计一个自己公司的销售全流程。
销售话术设计与相关工作文档
每一个销售员工,刚进入一个公司,尽管是有岗前培训,她可能也是迷糊状态。
提成激励方案与相关管理规则
当然了,不止是销售,运营岗才是第一生产力,所以最好也给策划、文案、推广、设计师挂勾业绩,拿到提成奖励
销售物料标准工作文档

所以我们的策划和文案、设计,需要制作完善的物料赋能销售,
除了方便微信推送的产品图册,还要有 H5 页面去介绍品牌和展示产品,多样化的结合,让销售可以更好的运用。
B端招商经销代理政策与标准工作文档
简单来说,是C端销售获得意向客户,B端团队跟进成交,然后共享提成。
当然,B端团队招聘要求具备更多的销售经验,有更丰富的社会经验和知识,形象好,气场佳,也可以由 C 端管理层担任。
B 端定制单政策与标准工作文档
同理经销代理政策与标准工作文档,任何复杂业务,我们都会制作一套帮助销售员工更好的向客户介绍业务、报价成交的东西,还会配套相关的技巧心得指导。
岗中培训标准文档
最后就是流水线培养销售团队,通过激励与淘汰规则去快速沉淀出销售精英。
后语:总的来说,想要高效的管理和驱动一个大团队,必须要清晰的业务流程以便管理层理解,
各个环节也需要配套完善的可执行文档,使如话术和产品介绍资料、提成方案、经销代理与定制单开发这种复杂业务,
还需要整套的标准工作文档给员工做培训和方便业务开展。
04 一份低投入、可落地的小私域方案
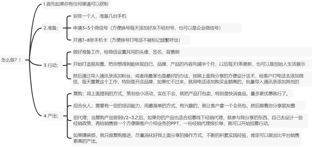
考虑到更多朋友还处于发展中,下面再给大家提供一个可以低投入,快速落地的小私域方案。
虽然上面我说了一大堆,但其实私域并不复杂,至少对小私域、浅私域来说,即使极简操作,一样可以实现圈粉,复购,多赚钱的目标。
1.首先如果你有任何渠道可以获粉
2.准备;
1)安排一个人,准备几台手机
2)申请 3~5 个微信号(方便换号每天添加好友不给封号,也可以是企业微信号)
3)开通 7~8 张手机卡(方便换号打电话不被标记频繁呼出)
3.行动;
1)做好准备工作,给微信设置共同的头像、签名、背景照。
2)开始打造朋友圈,把你想得到能体现自已、品牌、产品的内容先铺半个月,以后每天 1 条更新,也可以是创始人生活展示。
3)然后通过导入通讯录添加粉丝,或者用最笨也是最好的办法,按照上面我分享的方便设计话术,给客户打电话去添加微信,
每天重复这个工作,特别是开店品牌,如果忙不过来,就用电话添加购买金额高的,批量导入通讯录添加其他的。
4.产出;
1)复购;
用上面提到的方式,策划些小活动,实在不会,就把产品打包卖,特别是快消食品,量多更优惠就行了。
2)招合伙人;
需要有一定的培训能力,用最简单的方式,有兴趣的,就让客户拿一个会员包,然后跟着你分享朋友圈
3)招代理;
当复购产出做到 1/2~1/3 之后,如果你的产品也适合招募线下经销代理,就参与我分享的东西,
自己去设计一些经销政策,再给销售做一个方便跟客户介绍业务的 PPT,一份经销代理报价单,就可以开始招募行动。

只要肯下功夫,一定能有比初购更高的收获,如果是安排员工去做,请一定要给她足够高的私域产出提成。
最后给大家提几个,做私域一定会遇到的几个大坑,给一些简单的解决思路。
1、不可避免的死粉效应
进粉、养粉、暴单、死粉、再进粉循环,一定一定一定要不惜代价,做通粉丝裂变
2、销量与利润之争
如何做到既要规模销量,也保持基本利润,合理选择客单价,从导粉成交金额开始,精准定位客户群。
3、怎么让客户跟着品牌走而不是跟着销售走
人离职,客户丢,终归是因为品牌对客户还没有影响力。
4、自创品牌怎么成为品牌
打造有故事、有坚守、有执着的品牌,还有一个有趣的创始人,从源头、从匠人、从历史、从厂家全方位的给品牌与产品赋能。
后语:私域电商,是所有品牌方势在必行的一件事,拥有自己的鱼塘,才能年年有渔,
私域可以帮我们深度链接客户,做深关系,深耕复购,裂变粉丝,招募分销代理,还可以给店铺上新、活动促销暴单提供助力。
总结:
-END-