编辑导语:B站是一个以二次元为主的视频平台,多为年轻人入驻,平台的内容板块分布明确;近几年又增加了很多新模块,让B站的分类更加明确;由于最近一些短视频平台的崛起,B站也受到了一定程度的冲击;本文是B站的产品分析报告,我们一起来了解一下。

多年前,哔哩哔哩留给我们的第一印象是一个二次元社区;而如今,问起哔哩哔哩的印象,得到的答案可能丰富多样,二次元社区、学习网站、直播平台、游戏平台或是视频创作社区。
这样的标签扩充让哔哩哔哩不止于将用户定位在二次元人群,而广泛地定位在使用互联网的年轻人群。
2020年哔哩哔哩发布的《后浪》里谈到:“你们把自己的热爱变成了一个和成千上万的人分享快乐的事业”;哔哩哔哩逐渐变成一个年轻人的社区,让人越来越期待哔哩哔哩与年轻人一起带给这个时代更多的精彩。
本文将从以下几个方面进行分析:
- 产品拆解
- 市场分析
- 用户分析
- 用户调研
- 功能分析及优化方案
- 总结
01 哔哩哔哩产品拆解

产品架构
02 哔哩哔哩市场分析
1. 产品定位
哔哩哔哩最初是一个二次元社区,而经过几年的生长,哔哩哔哩的标签开始变多,二次元社区、学习资源丰富、直播平台、游戏平台、电竞赛事观看平台或是视频创作社区。哔哩哔哩不止于二次元的野心,而开始广泛地面向在热爱互联网的年轻人群。
2. 竞品分析
纵观市面上的视频相关app,爱奇艺、腾讯视频、优酷视频作为版权视频的三巨头同哔哩哔哩竞争,三巨头业务模式相似,主打视频业务。
这里选择腾讯视频作为主要的竞品进行分析,同时头条系产品抖音与西瓜视频分别与哔哩哔哩竞争短视频与长视频的UGC市场,且头条系产品具有流量优势;因此哔哩哔哩的主要竞品为:腾讯视频 、抖音、西瓜视频。
2.1 业务分析

哔哩哔哩业务分布
上图是哔哩哔哩及竞品的业务分布图,四款产品的核心业务均是视频功能,但内容与侧重点有所不同;同时,其他业务也有所差异。

哔哩哔哩营收数据
2.1.1 视频
腾讯视频与哔哩哔哩产品定位不同导致的内容与策略有所不同哔哩哔哩与腾讯视频的业务重合主要在版权视频,但侧重点有所不同;哔哩哔哩从创立起就带上了“二次元社区”标签,版权视频主要在番剧、动漫等二次元独特领域,其衍生业务也带有独特的年轻化、二次元属性,例如游戏、番剧;而腾讯视频依托腾讯具有强大的明星影视资源,版权视频集中在综艺、电视剧等领域。
视频:头条系是否能抢占哔哩哔哩蛋糕的需时间验证。
分别主打短视频与中长视频,抖音的短视频定位相比哔哩哔哩的UGC更具生活、休闲属性;在2019年之前两者由于视频时长不同差异较大,而2019年之后抖音开通1分钟、5分钟甚至15分钟长视频权限,一举进军长视频领域。
随着短视频的白热化发展空间已经见顶,抖音也尝试在长视频领域分一杯羹;但抖音目前还是以短视频为主,是否能抢占蛋糕依旧需要时间验证。
而西瓜视频依托头条系近年来发展迅速,试图挖哔哩哔哩的up主,用《囧妈》在疫情期间吸引大量流量,大量资金激励用户创作,打造PUGC视频社区。
但目前B站与西瓜视频的重合用户虽然在缓慢上升但不足10%,西瓜视频吸引的用户大部分从头条系引流来的渴望休闲娱乐视频的用户,而不是哔哩哔哩的Z世代年轻人。
原因有如下:
- 哔哩哔哩的长期以来维护的社区氛围难以复制;
- 哔哩哔哩具有最适合年轻人的UGC内容与兴趣爱好分区。
所以西瓜视频虽然在短期有极佳的数据表现,投资大量资金是否可以从B站抢占用户?吸引的大up与用户是否可以回流?这些问题需要西瓜视频展现独特的亮点来回答。

用户重合度
数据来源:天风证券
2.1.2 直播
与游戏相结合,成为哔哩哔哩未来的盈利风向标头条系与哔哩哔哩均开通了直播功能;抖音直播主打生活视频,西瓜视频侧重于游戏、生活、音乐,而哔哩哔哩的直播大部分在娱乐区、电竞、手游,更具年轻化标签。
哔哩哔哩与抖音、西瓜视频的用户侧重点有所不同,哔哩哔哩的独特属性使产品的新增用户主要是25岁以下的广大年轻人,而抖音与西瓜视频的新增用户年龄比哔哩哔哩稍大。
笔者认为可以通过联动吸引女性向粉丝入驻,前文提到英雄联盟退役选手mlxg与明星的联动吸引女性向粉丝,可以通过电竞与明星的联动吸引粉丝;同时明星选手的入驻可以开启更多的互动模式,部分游戏玩的很好的明星可以在哔哩哔哩直播或者与主播联动。
2.1.3 游戏
游戏盈利为主的商业模式是否过气?未来游戏需要新玩法。
哔哩哔哩具有独特的游戏社区,同时承担了部分游戏代理、游戏测试、游戏礼包、游戏推荐的业务,进一步巩固“年轻”的标签,拓展了爱好游戏的用户群;但近年来游戏市场竞争增长加剧,增长放缓,游戏盈利面临瓶颈,哔哩哔哩以往的游戏盈利面临极大挑战;哔哩哔哩需要将游戏标签与其他业务模式相结合进行盈利。
与其他竞品不同的是,游戏业务始终是营收最主要的部分;但增长幅度相对不够,遇到瓶颈,外部环境一方面来自于近年来各大游戏厂商的发力,另一方面来自于更多游戏平台的竞争;此外,在18-19年游戏也受到游戏版号受限的风险。
哔哩哔哩的营收过去曾一度暴涨是因为打造了游戏爆款,而游戏在发行3年左右会进入疲惫期,若一时间无法打造爆款游戏将导致盈利持续下滑。
笔者认为游戏业务可以尝试新玩法,开启知名游戏的挑战赛或者游戏攻略的玩法挑战;例如明日方舟有许多游戏up主上传多种攻略,可以进行用户投票、打榜;而游戏广告除了传统广告与目前有的推荐页点击推广,可以让玩家轻下载体验试玩模式,提供部分游戏精彩内容进行模拟试玩,比起繁重的游戏说明与几个G点的安装包更容易让玩家接受。
同时哔哩哔哩有良好的社群氛围,可以拓展到电竞社区。
哔哩哔哩拥有大量电竞粉丝群体,开展了赛前猜测、赛后每个视频都有数万甚至百万播放量、数以千计的评论区,有很多精彩的评论和复盘视频;但粉丝们都集聚在超话讨论且氛围较为激进,可以在哔哩哔哩建立详细复盘区、教学区、粉丝讨论区。
商业模式:
挑战与风险并存,可进一步拓展学习业务。
四款产品的商业模式都采用广告变现的商业模式,同时由于有版权视频的独特优势,西瓜视频、腾讯视频、哔哩哔哩都开通了会员服务变现。
由于哔哩哔哩迎合年轻人承诺不做贴片广告,广告业务仅在页脚或推荐页,主要收入并不来自于广告收入;而腾讯视频的广告收入则占较大的位置,广告业务一般是版权视频的贴片广告;但由于近年来愿意为会员付费,广告的效果下降,在未来的盈利可能会有较大风险。
哔哩哔哩由二次元社区变成一个包含学习和娱乐需求的社区,许多考研、升学学生、职场人士在哔哩哔哩学习教程,而哔哩哔哩有尝试将学习需求正式上线。
从2019年开始,哔哩哔哩上线了我的课堂,开启了知识付费尝试,目前我的课堂已经与罗翔老师等知名up达成合作协议;2020年头条系也在着力于教育类产品的推进,哔哩哔哩如何在众多教育类产品脱颖而出?
或许哔哩哔哩的独特优势在于已经有一批Z世代的考研学生、工作群体、健身将哔哩哔哩看成最主要的学习社区,哔哩哔哩需要以这一批用户为主展开业务,创作相关PGC;通过这批用户的试用后再逐渐推广。
2.1.4 广告业务
影响力扩大,但为了用户增长仍需牺牲增速。
广告业务与电商业务在2020年前稳步增长,但2020年Q1有所下降,疫情让部分公司的现金流短缺、部分业务收阻、用户需求下降;在疫情恢复后的2020Q2的广告营收有适当反弹且大于2019年底收入水平。
哔哩哔哩2019年广告寒冬的时候依旧保持增长,财报解释为B站品牌影响力的逐步扩大及自身效果广告效率的提升,体现了哔哩哔哩强大营销能力;但由于未来定位是扩张用户规模,暂时广告业务依然牺牲增速。
在未来用户规模达到顶峰,长期之后广告宣传盈利可以飞速增长;同时哔哩哔哩可以探索广告的新业务,例如哔哩哔哩作为部分游戏的下载渠道,可以做激活用户的业务;例如笔者在哔哩哔哩下载了未定事件簿游戏且用哔哩哔哩账号登录,当用户长时间未登录流失后,可加大未定事件簿的更新推荐,推荐更大礼包激活流失用户。
2.1.5 电商业务
需将目标放在虚拟物品,带货或进一步发展。
哔哩哔哩的独特业务在于电商会员购,其中哔哩哔哩拥有大量年轻的用户群体和爱好二次元群体,目标用户拥有购买二次元周边的需求,打造了会员购;但疫情以来人们对实体物品的需求下降,会员购的盈利能力受到挑战;未来哔哩哔哩需要将眼光放在虚拟物品的售卖。
2020年Q1由于疫情,人们对实体物品的购买欲望下降,但电商业务的收入远远达不到2020后半年的水平;随着虚拟物品的普及与实体电商的日益完善,哔哩哔哩在未来可以把眼光更多投降虚拟业务,例如直播、游戏以及虚拟物品的售卖而非实体物品。
在哔哩哔哩的带货很多都是视频中提到名字,而缺乏电商链接;笔者在华农的视频下看到过电商的链接,认为哔哩哔哩的大up由于持续的营业与哔哩哔哩友善的社区已经建立用户羁绊与信任,更适合推广需要一定信任度的食物与生活用品,哔哩哔哩经过审核后在视频下放链接开启小型带货模式会更好。
直播在近年来的飞速发展带来了大量的利润,头条系优势在于生活化带货;而哔哩哔哩在于与游戏结合进行直播, 相比而言直播及增值服务收入稳步增长,增速极快,大部分营收增长来自于直播,是未来的重点战略目标。
除了主播的直播,哔哩哔哩购买了电竞赛事的直播权,在哔哩哔哩可以看到英雄联盟、KPL等的直播并打赏获得极高的收入;2018年与2019年LPL在世界赛夺冠让越来越多的人开始关注电竞,这对哔哩哔哩是一个获客获利的好机会。
无论是游戏直播还是电竞比赛,哔哩哔哩的大量投入使哔哩哔哩成为观看赛事的第一首选;哔哩哔哩的直播展现与游戏结合的独特属性,逐渐在不远的未来成为盈利的风向标。
2.2 发展历程

哔哩哔哩发展历程
2.2.1 哔哩哔哩
温和发展建立稳定的社区文化,打造独特的年轻标签,未来可期哔哩哔哩的发展从社区建设开始;不同于其他竞品的高速拓展,哔哩哔哩从最初的二次元社区开始,再逐渐丰富社区扩大影响,并由线上扩展到线下。
从2014年开始逐渐进行商业化尝试与扩展业务,哔哩哔哩由社区再新增会员购电商,再逐渐丰富版权与代理扩大业务范围。
自2016年开始,哔哩哔哩开始表现出更大的野心,不至于二次元,开始进军电竞、出品大电影、丰富音乐生活等UGC内容;哔哩哔哩逐渐将目标客户由二次元爱好者扩展到年轻人。
2018年哔哩哔哩在美国纳仕达克上市,发行价为11.5美元/股,共融资4.83亿美元,进一步扩张商业计划。
哔哩哔哩缓慢的发展建立了稳定的用户群,并不断探索年轻人的新玩法、新边界;相比于其他传统视频APP的业务模式,哔哩哔哩有独特的年轻人用户,而我们无法界定这群年轻人未来的影响力、消费力,也无法定义哔哩哔哩非传统的社群未来的创造力。
正如后浪所说:“那些抱怨一代不如一代的人,应该看看你们“;哔哩哔哩的未来与年轻人一起指向星辰大海。
2.2.2 腾讯视频
背靠BAT的高速成长,探索娱乐圈视频的新模式,但难以摆脱传统视频产品标签。
腾讯视频成立于2011年,背靠BAT,发展势头极为迅速;腾讯视频有丰富的影视资源和明星资源,通过独特的版权资源倾斜打造综合视频社区,2012年开始进行会员服务,引进了丰富的影视资源,到2015年已成为行业龙头;而腾讯视频不止于版权视频的引进,从2017年开始开始探索视频的多样性,Doki社区正式成立,并打造属于《创造101》现象级综艺,丰富VR频道、互动视频,扩展业务与内容。
但“爱优腾”三家在版权视频的竞争与极其相似的定位,近年来市场竞争日益激烈,腾讯视频如何开启新的商业模式摆脱传统视频的桎梏?
笔者认为目前视频下的商品广告与明星、视频内容关联不大,可以尝试于腾讯视频的娱乐圈优势,打造明星周边与同款售卖;而同时开展明星综艺、明星打榜等饭圈业务进行盈利。
2.2.3 抖音
短期内成长的短视频巨头,但面临海外业务挑战。
抖音成立于2016年,短短几年在探索期确定了自己的短视频平台定位,从而迅速发展;2018年起,为了防止平台打上低俗标签,寻求整改并与官方合作推出正能量内容,开启“向日葵计划”,与共青团中央等官方平台合作传播正能量内容。但在2020年遭到美国制裁,海外业务受到一定阻碍。
2.2.4 西瓜视频
依托字节系爆炸成长,试图打造属于自己的PUGC社群。
西瓜视频依托字节系产品有大量的流量优势,定位在中长视频平台;西瓜视频诞生与2016年,成立时间虽短,但字节跳动投入大量资金引流、激励用户创作,并取得了一定成效。
2018年推出大型知识问答直播节目“百万英雄”累计参与人数近3亿;并在2019年开启万元计划激励创作,2020年疫情期间《囧妈》也吸引了大量人群。
虽然缺少哔哩哔哩独特的产品属性,西瓜视频的用户涵盖更广,并更具流量优势。
2.3 数据分析
2.3.1 用户数据分析


数据来源:哔哩哔哩2020年营销通案
B站深耕年轻人领域,用户大部分是年轻人。
B站有80%以上的用户出生于1990-2009年之间,相比于B站,抖音、西瓜视频等其他APP这个数据仅达到50%左右甚至更低;且近年来平均新增用户年龄在21岁,哔哩哔哩始终对年轻人有极强的吸引力。
2020哔哩哔哩发布的营销通案指出了每四位年轻人就有一位在B站,B站随着Z世代的崛起而崛起。
这些人相比于中年人有更强的学习热情与活力,本科比率高出全网10个百分点,且在兴趣爱好有更广发的选择;哔哩哔哩巧妙的迎合了这些年轻人的选择,在“Z世代偏爱TOP20APP”、“ Z世代偏爱泛娱乐APP”两项榜单中,国内领先的年轻人文化社区哔哩哔哩均位列TOP1。
从性别分布来看男性用户比女性用户偏多,可适做推广。
女性向美妆内容、穿搭近年来向逐渐丰富,哔哩哔哩男性用户比重比女性多一些。
一方面虽然美妆、健身区已经有大量优质UGC内容,但大部分女性学习美妆穿搭等女性向视频有更多广泛的选择,例如小红书、微博;哔哩哔哩在未来想更吸引女性用户,可以适量推广女性向游戏与女性向视频,但也要同时注重男性用户的产品体验感。
另一方面哔哩哔哩缺少明星相关内容,虽然许多有许多明星入驻哔哩哔哩,但对于明星up号可以稍加一些功能,例如相关周边购买、打榜支持等内容。
2020年8月英雄联盟退役选手mlxg、周杰伦与王俊凯游戏直播与游戏娱乐赛吸引了广大女性分析涌向游戏超话,一时间RNG超话社区涌入了大量粉丝。
笔者认为吸引女性可以从明星入手,让明星与游戏或大up主联动,不仅可以展现明星的广泛的兴趣,对哔哩哔哩在女性中的推广也有帮助。
从城市分布来看,发达城市用户更多,可尝试扩展三四线用户。
相比抖音与西瓜视频、平均移动互联网行业用户分布,B站在一线城市、新一线城市的用户量领先几个百分点;哔哩哔哩有丰富的兴趣爱好UGC与学习内容,适合有一定经济能力的用户;而抖音与其他软件娱乐属性更强,更具综合性。
根据目前哔哩哔哩扩充用户的尝试,可以尝试扩展非一二线城市用户。
在《后浪》发布之后,也有反对的声音称有些爱好都是小众而高消费的,普通人无法负担,普通人有更艰辛的生活,需要看到更多属于自己生活的内容。
笔者在百大up主波桑吃遍世界的专科学业分享视频中看到这样一条评论:很多视频都是985/211分享,而我只是带专人,想看我们普通人的出路。
知名up主焦仲卿尝试拍摄北漂视频获得很多好评,可见在社区中年轻人也会想看到普通人更接地气的生活内容;笔者认为可以适当鼓励up主分享普通人的经验并推广,吸引更多普通非一二线城市的用户。
2.3.2 行业竞争表现——横向对比

数据来源 :易观千帆
上述图表给出了哔哩哔哩和其竞品的数据分析,数据来源易观千帆,数据时间2020年1月。
可以看出:
行业规模:小众但深耕年轻人用户群
从活跃人数来看,腾讯视频与抖音拥有五千万以上的活跃用户,而西瓜视频和哔哩哔哩仅一千万以上;腾讯视频作为拥有海量视频资源的综合视频平台面向更广泛的用户群,而抖音、西瓜视频的娱乐休闲UGC内容则是面向更广泛的年龄层。
而哔哩哔哩定位在年轻人、二次元社区,使哔哩哔哩的用户量并不能与其他平台匹敌;哔哩哔哩在垂直视频领域一枝独秀,独占率高达56.5%达到垄断地位;而其他三个平台均不超过30%,哔哩哔哩差异化竞争让自己的产品具有独特属性。
产品使用:哔哩哔哩的平均水平的数据表现
从人均单日使用情况来看:腾讯视频最低为5.4,最高为西瓜视频7.0;从人均单日使用时长来看:西瓜视频最长120.3分钟,最低的是哔哩哔哩66.8分钟。
日均使用情况可能与视频时长与用户属性有关,对于腾讯视频来说,大部分是时间较长的版权视频,用户需要大块时间使用,日均启动较少而日均时长长;而对于抖音来说短视频只需要空闲时间,在地铁上、用餐时间这样的零碎时间都可以使用,从而启动次数多而日均使用时长短;而头条系的产品大部分为娱乐属性,这些人具有大量休闲时间,所以西瓜视频引流来的用户有大量时间播放。
哔哩哔哩日均使用时长偏短可能原因有如下:
- 视频时长与视频内容;哔哩哔哩的视频时长偏短,内容范围相比其他竞品较小,只能满足用户部分娱乐需求。
- 其他功能使用;哔哩哔哩相对其他平台有游戏中心、电商功能设计;其中哔哩哔哩的大部分营业收入均来自于游戏,用户使用游戏中心查找游戏与使用电商购物的次数与时长较少。
- 算法推送与产品设计:哔哩哔哩的推荐算法与设计可能相比于其他平台难以让用户产生依赖;而抖音这类产品无需点开视频即播放,一个接一个视频可能更容易让用户停不下来。
- 独特的用户属性;哔哩哔哩大部分年轻人忙于工作与学业,娱乐时间相对中年人较少。
从人均月度使用情况来看:
抖音遥遥领先达到了17.6天,其次是西瓜视频11.6天、哔哩哔哩9.3天,最低是腾讯视频8.4天;分析原因可能与产品使用场景有关,抖音更适合日常零碎时间使用,而其他三个平台的使用需要较长的休闲时间,尤其是腾讯视频。
用户粘性:短期留存率低而长期留存率高。
哔哩哔哩次月留存率只有约40%,而其他三家均在60%以上;近年来哔哩哔哩的次月留存率在缓慢下降,从2017年左右的60%一再下降。
这可能归功于哔哩哔哩的战略目标以增长为主,在哔哩哔哩发展的阶段有大量非目标用户下载APP试用,而三款竞品的用户范围已趋于稳定。
反观长期留存率近年来12月留存率哔哩哔哩极高,达80%以上,且开服用户留存率在60%左右,可见哔哩哔哩一旦找到目标用户,很容易建立羁绊与归属感。
2.3.3 行业竞争表现—纵向对比

数据来源:天风证券
用户发展趋势:传统视频逐渐达到天花板,尚未达到用户体量天花板,仍有较大增长空间。
在过去几年传统视频APP的增速方面,爱优腾等大平台大部分都出现了乏力;这也就是说——传统视频平台的 MAU 增长缓慢,逐渐在接近天花板;而哔哩哔哩得利于丰富的业务,不能一概而论。
从历史数据来看哔哩哔哩从17年开始用户增速下降,猜测原因是头条系等产品的涌入与哔哩哔哩的宣传不够造成;而从19年开始的财报与采访中得出哔哩哔哩未来将战略目标放在用户增长上,恰逢疫情期间用户扩张速度激增。
根据QuestMobile与天风证券研究所得到的数据,抖音对00后及90后的渗透率达到50%,而哔哩哔哩处于20%左右。
笔者认为哔哩哔哩的用户体量有望进一步增长,哔哩哔哩对未来00后、10后、90后的渗透率有望接近抖音水平。
原因有如下几点:
- 未来结合5G发展对互联网发展的促进,更多年轻人会更早、更顺利地接触互联网;
- Z世代的成长让哔哩哔哩的用户接纳范围更广;
- 哔哩哔哩相比竞品更灵活的玩法,哔哩哔哩目标定位年轻人,相比抖音腾讯有更多中年人需要迎合,哔哩哔哩有更多玩法的可能性;
- 人均教育水平、经济水平的上升;随着人均生活水平的上升,人们对娱乐的要求有更高的标准,哔哩哔哩的广泛兴趣、教育内容迎合了这一标准。


数据来源:天风证券及哔哩哔哩财报
个人消费情况:稳步增长,短期前景良好,长期挑战与风险并存。
哔哩哔哩的付费用户与会员比率稳步增长,在2020年一季度的疫情期间达到了顶峰,而后稍有下跌,会员比率由17年的40%附近到目前稳定在50%左右。
年轻人的人均收入与网络上对虚拟产品的付费意愿增加均使哔哩哔哩有更多的消费吸引力,在短期内随着用户年龄增长具有更强的消费力,且社会对虚拟产品的接纳力更强,短期内哔哩哔哩有良好的市场前景。
但在长期社会环境存疑,科技发展存疑,相比一些面临所有年龄层的产品,哔哩哔哩面临更多的问题:是否能吸引新一批年轻人?用户年龄增加后是否能留住当前用户?是否会有更吸引用户的产品竞争市场?以及随着社会发展要以什么姿态去发展属于年轻人的产品?
3. 总结

上表总结了哔哩哔哩的优劣势:哔哩哔哩目前的优劣势分析;所以后续优化方向我会从:用户扩张、用户留存转化、业务拓展、基础功能优化这几个方面进行思考。
03 哔哩哔哩用户分析
3.1 用户角色地图

3.2 用户画像






04 哔哩哔哩用户调研
为了更合理地提出功能优化建议,深度调研了7位哔哩哔哩的使用者,其中5位为每日使用的活跃用户,2位为每周使用的中度用户。
4.1 调研问题及结果整理













4.2 调研结果总结
本次调研共涉及7名用户,其中5名为每日使用的活跃用户,2名为每周使用的中度用户。
开始使用哔哩哔哩的时间从2014年-2017年不等,大部分都是听朋友推荐和看视频入坑哔哩哔哩,几乎没有人因广告宣传而进入哔哩哔哩;大部分人的使用路径都会使用动态看关注的up主的动态并会刷首页推荐。
下面是针对具体使用场景调研后发现的用户需求:
4.2.1 社区
1)所有用户都会使用哔哩哔哩的社区功能,都会使用点赞和评论,且会留意精彩评论;喜欢看新视频的用户发现评论区大部分是近期发出的评论,而部分看番剧和老视频的用户会认为精彩评论都是有一定时间的评论;有5个人会认为想看到最近的优质评论,认为看同一个视频在不同时间可能有不同的想法。
2)所有人都在哔哩哔哩遇到过评论区的课代表,也有人遇到了分割线;课代表会出现在内容比较丰富的视频里,也会出现在一些梗比较多的视频里,一个视频可能有好多个课代表;而分割线会出现在涉及剧透的视频里。
3)只有两位会收藏、整理同类视频。有人认为自己比较懒,比较喜欢直接收藏别人的;而有4位认为需要同类视频合集推荐,可能需要看一下别人的推荐比较好,有5位认为自己会有找不到同类优质视频的苦恼。
4)所有人在遇到好看的视频的时候,会想分享给别人的冲动,并且有人尝试过放映厅与人云播放,希望有类似功能推广。
4.2.2 直播与游戏中心
1)7位用户中,有6位使用过直播,有人喜欢陪伴型直播,例如虚拟直播姬和学习陪伴,也有人喜欢游戏直播,并且认为哔哩哔哩的社区氛围相对较好。
2)有4位关注过游戏,但他们都对游戏中心使用与了解不多,大部分都是直接搜索游戏或者主页推荐被安利,游戏中心的推荐有些许杂乱,平时不太引起关注。
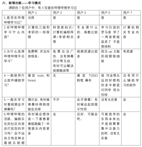
4.2.3 学习
1)5位在哔哩哔哩学习过,涉及的内容非常广,有计算机编程、语言类、考研、专业课等,有人提到哔哩哔哩的up主的内容做的很丰富很细致。
2)其中2位反映学习考研课程时需要集中注意力,会选择关闭弹幕,3位认为哔哩哔哩的活跃氛围可能会造成打扰;但有人学习一些不需要集中注意力的技能的时候,认为哔哩哔哩的弹幕会起到提示的作用,对学习没有太多打扰,也有人并没有太在意杂乱的社区氛围。
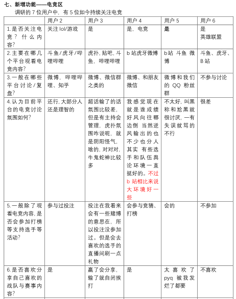
4.2.4 电竞
1)7位参与者中有5位关注电竞,大部分是lol爱好者,仅有1位不参与讨论,4位会在其他平台参与讨论;有4位认为所在的平台电竞讨论氛围较为恶劣,而哔哩哔哩相比而言氛围较好。
2)除了游戏直播,4位会关注活动且喜欢分享给朋友,他们全部都会回看精彩优质比赛,甚至不止一遍。
3)除了比赛期间,在休赛期他们也会关注转会期的新闻与游戏版本更新、战队日常等。
4)哔哩哔哩的游戏区中的话题,有3位提到标题党很多,希望多加规范,更倾向于关注自己喜欢的up主,1位不知道有这个话题。
4.2.5 其他
1)有2位提到了推送选择了屏蔽关键词功能,希望可以对关键词进行管理,有1位提到了加强监管和营销号。
2)5位体验过大会员服务,其中一位是活动赠送三天会员,其中大部分人都认为自己是为了一部或者几部剧使用;而且有2位都是在活动期间充值,她们更愿意尝试薄利多销的活动套餐。
3)选择电影和番剧的理由有4位都提到了排行榜和评分,有5位提到了朋友推荐。
4.3 调研结果分析
根据调研结果的总结,可从社区、学习、电竞、其他优化等方向分析得出基本的优化方向。
4.3.1 社区
- 增设评论区最新飙升,可看到最近最热的评论。
- 增设一起看功能,可与好友一起观看自制视频并发送弹幕。
- 收藏夹优化,方便收藏夹的推广与同类视频的推广。
4.3.2 电竞
- 开通电竞区,新增讨论区可供复盘和讨论;
- 在电竞区新增讨论模块与活动模块。
4.3.3 学习
- 开通学习模式,进入学习模式后可屏蔽弹幕,设置笔记区、任务打卡区,防止娱乐功能干扰。
- 开通学习板块,对学习内容进行精细化分类;并设置部分功能可供使用。
4.3.4 其他
- 在电影与番剧页面中,在海报下新增评分和部分评论吸引用户观看。
- 新增自定义海报。
05 功能分析与优化方案
从用户调研部分的分析结果来看,下面将从社区、电竞、学习、其他这四个方面展开功能分析,并给出相应的优化方案。

功能优化脑图
5.1 社区
存在问题:
- 缺少最近最热的评论设置,看一些老视频的时候热门几乎很难看到近期优质评论。
- 缺少一起看功能,难以一起与朋友分享优质视频。
- 缺少视频整合合集,用户有时候会有无法找到同类优质视频的困惑。
优化思路:
- 添加最新飙升选项。
- 添加一起看功能,可邀请朋友一起云看视频。
- 收藏夹可推广,便于寻找优质同类视频
5.1.1 最新飙升
目前评论区只能选择最新评论和热门评论,在番剧与老视频里,占据热门的都是有一定时间的评论,新的优质评论难以被看到。
不同时间、与不同的人看同一个视频会有不同的心情与想法,推出最新飙升评论榜;一方面便于新评论抢热门,另一方面可以看到最近部分用户的心情,便于产生共鸣。
优化后页面:

5.1.2 一起看
目前哔哩哔哩已推出放映厅功能观看番剧和电影,尚未推出其他视频的一起看功能,对于短视频也可以推出一起看功能,满足一起娱乐观看的功能。
优化后页面:

创建入口:
从哔哩哔哩视频直接邀请观看页面功能:
- 可发送实时弹幕和表情;
- 可邀请其他好友。
邀请人:可以按右下角一起看的控制按钮切换页面 在主页选择视频播放,也可选择解散一起看界面。
被邀请人:观看邀请人播放的视频,可以按右下角的控制按钮切换页面或者退出。
5.1.3 收藏夹优化
调研显示不少用户有难以找到优质同类视频的困扰,而且大部分用户不喜欢整理收藏夹。
可考虑推出视频收藏夹分享与推广功能,目前哔哩哔哩的他人收藏夹没有推广途径,分享也仅能在个人动态里,发现他人收藏夹较困难。
做出以下调整:
- 为了进行推广,在部分热门视频下推出包含该视频的热门收藏夹
- 收藏夹推出标签功能方便查找与收藏
- 收藏夹推出评论功能便于用户互动与推荐。
优化后页面:

5.2 学习
调研的7位用户中,有5位都有在哔哩哔哩学习的经验;学习的内容丰富多样,但缺少统一的整合。
部分用户学习比较轻松愉快的内容,但有部分用户学习比较严肃的内容,使用过辅助工具来帮助集中注意力。
存在问题:
- 视频分类杂乱。
- 娱乐化的社区氛围容易打扰学习
优化思路:
- 优化知识区,细化分类
- 设置学习模块,推出辅助功能
5.2.1 知识区分类优化
目前哔哩哔哩上关于学习的内容较为杂乱,目前仅有一知识分区,但是一方面内容较为繁杂,另一方面滑动式页面难以立即找到想要的视频;其次缺少许多教程类视频,或者教程类视频与鬼畜、娱乐、经验类视频混为一谈。
可以做出如下调整:
- 设置分类页面,方便查找同类视频及教程;
- 对每个分类的视频进行细化与整理。将教程类视频与其他视频分开,部分可设置知识付费。
知识区优化前后:

话题优化前后:

5.2.2 新增学习模块
大部分调研用户都有在哔哩哔哩学习的体验。哔哩哔哩无广告、可倍速以及优质的视频资源吸引了大批学生在哔哩哔哩学习。
可设置学习区避免娱乐视频的打扰,也增加小零件与辅助功能帮助用户学习;在未来,普及学习模块与学习资源之后,可进一步考虑知识付费、人生规划及职业测试等进一步知识变现功能。
功能:
- 知识区:点击跳转至知识区频道学习计划——计划栏和计时栏;
- 学习小组:小组排名;
- 学习数据:记录数据;
- 小卖铺:将个人中心的我的课程/课堂中心进行转移。
首页页面:

学习计划及计时:

计划列表:可列出视频链接与计划内容;
计时功能:自主控制计时器,当点击开始计时时即设置悬浮窗开始计时;此时可自由切换页面并点击进入视频。视频暂停或者终止的时候,显示自动弹窗。
学习小组:

加入小组:
可输入小组码或者名称进入,或者点击小组推荐信息显示:个人信息、每日学习时长及排名。
学习数据:

为了激励用户并且引进新用户,用户可以查看并分享自己的学习数据打卡至朋友圈或者动态页。
5.3 电竞
随着英雄联盟S8全球总决赛冠军被IG获得,近两年电竞的发展在国内被推向了顶峰;而哔哩哔哩独揽全球总决赛直播权且有优良的社区氛围,对于哔哩哔哩直播的发展是一个大好机会。
目前哔哩哔哩的电竞夹杂在游戏、直播中,尚未开通专门的电竞社区;大量电竞玩家都散落在微博、知乎等地复盘。
哔哩哔哩的独特优势在于许多优质电竞up主与良好的社区氛围,可考虑在主页开通电竞模块形成良好的电竞氛围,吸引更多电竞粉丝。
功能:
- 赛事速递:赛事新闻及相关视频、赛事直播比赛回放:精彩比赛剪辑及回放;
- 赛后讨论:讨论热榜、复盘视频;
- 赛事活动:竞猜、打榜。
优化后界面:


5.4 其他
存在问题:
- 番剧与电影缺少评分细节;
- 番剧的分享海报无法自定义设置内容、图片、格式。
优化思路:
- 在番剧与电影下增加评分;
- 番剧与电影的生成海报可自定义背景颜色、图片、文字。
5.4.1 在番剧与电影下增加评分
调研中大部分人将评分、他人推荐列为观看电影/番剧的重要标准,在部分番剧与电影的页面下加入标签,显示高分与部分评价,加大推荐力度。
优化后页面:

5.4.2 自定义海报
目前哔哩哔哩的海报分享无法自定义设置,尽管部分用户有分享的欲望,但是无法用哔哩哔哩的固定海报表达出自己的想法;为了扩张用户,可以考虑开启自定义设置图片、文字的功能。
优化后页面:

06 总结
哔哩哔哩经过多年的缓慢成长,相比于传统视频APP已具有自己独特的“Z世代”受众与年轻化的特点;而在业务上,在电竞、动漫、社区已形成了难以模仿的优良生态。
目前哔哩哔哩应该用合理的活动与优质UGC扩张并留存、转换用户且保证社区质量;哔哩哔哩面对游戏的营收乏力应抓住电竞、直播、学习的新机遇,我们期待哔哩哔哩的答卷。
我们难以预测年轻人如何拓宽世界的边界,正如我们也无法预测小电视的新世界。
在未来,我们期待它商业模式的变革与玩法的创新,就是因为怀有这样的期待,哔哩哔哩的未来与年轻人一样具有无限可能性。
