编辑导语:B2B电商平台在产业互联网中是个很重要的版块,也更为复杂,场景更加丰富;本文作者主要讲述了账号体系和商品管理相关的产品设计难点,主要内容是多账户、多维价格体系,我们一起来看一下。

这篇文章是对笔者这5年2B产品的一个总结性文章,内容较多,为减轻大家阅读负担,故分为三篇;每篇之间比较独立,可选择自己感兴趣的内容进行阅读,本篇是这个系列的开篇。
18年Pony马深夜发问产业互联网,从那之后忽然之间大家达成共识——消费互联网红利将尽,产业互联网才是互联网的下半场。
在产业互联网中,B2B电商平台无疑是十分之重要的一个板块;B2B电商平台不同于B2C电商平台,其业务模式更为复杂,考虑的场景也会更为丰富。
本文从以下几个方面分析B2B电商产品的设计要点:
- 多人决策/多账户;
- 多维因素决定价格体系;
- 符合各种场景的支付方式或金融产品;
- 标准化产品难以满足实际需求,业务流程半自动半人工才是解决之道;
- 价值高于一切,长期合作高于短期利益。
第一篇主要内容是第一二项。
希望通过这几个方面的分析能够帮助大家设计更好的B2B电商平台。
一、多人决策/多账户
从事2B电商平台的同学都有一个基本的认识,在2B的业务模式中往往会涉及到多人决策;简单讲任何一家公司做一笔生意至少需要由采购进行寻价、确定采购意向最终在敲定合同,然后再由财务进行支付,过程中老板(或相关领导)需要对关键环节有一个把控。
即使是一家夫妻店,那么也需要由两夫妻来共同决定这笔生意,这种多人决策的方式是2B业务和2C业务最基本的差异之一。
而在一些规模更大的企业中可能不同品类产品的采购又会分为不同的采购、财务和领导,如此会使得我们在整个电商平台的功能设计时增加更为复杂的场景。
例如:我们需要考虑在在用户注册、认证时必须让企业的领导知会,有用户在代表公司在平台进行业务往来,我们在下单支付时也需要设计能够知会企业内部的领导或老板。
在2B电商平台中还有更为复杂的场景,B2B电商平台总体来说是以线下的分销/经销体系为基础逻辑的线上化平台,在整个分销体系中分销商和次终端其实都具有买家和卖家的双重角色;而有一定规模的贸易企业其采购和销售的业务也是分开的,如此对我们设计系统来说则更为之复杂了。
我们需要能够非常清晰的把采购和销售的功能进行区分,并能够提供角色权限体系对其进行精细化的控制,而这种控制在2C的电商中式不需要太多进行考虑的。
基于以上的场景,我们发现B2B电商平台其实是一个互联网产品和软件产品的复合型产品,既有互联网产品的并发问题需要考虑,同时也需要考虑复杂的角色权限体系,关于角色权限体系的设计可参考我另一篇文章《基于业务中台的多租户权限管理设计方案》。
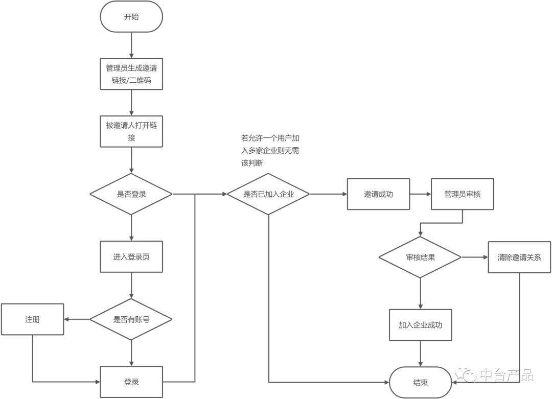
在设计多账户体系时,如何管理账号也是设计中的一个要点,是使用邀请制还是使用添加账号的方式是需要我们仔细权衡的。
邀请制能够让用户提前熟悉平台,而且能够让用户的同一个账号在不同的企业下进行使用,但其业务流程相对比较复杂;添加账号的功能业务流程相对比较简单,但被邀请人对账号比较陌生。
如果使用邀请制我们需要着重考虑邀请的业务流程,如果是添加账户的方式我们则需要考虑账户生成的逻辑。
具体流程如下:

邀请制业务流程

添加账号业务流程
在功能之外,我们再探讨下这种多人模式对我们产品使用及运营上的考虑。
多人决策在我们设计产品时的体现除了提供多账户体系外,我们还需要设计比较合理的消息通知功能,我们需要能够通过短信、微信等方式把系统内的信息分发出去,同时需要考虑保密、时效性等问题。
例如:在采购人员下单时我们可能需要设计让其能够填入一个手机号,直接把所需要付款的信息发送过去,甚至直接在短信中置入订单付款的链接,能够直接让财务同事即时的处理付款;而这种消息中我们也是需要进行时效性提醒;而在整个产品功能的设计中有很多的场景我们均需要做这种考虑,此处不一一举例说明。
其次我们还可以讨论下多人决策在运营层面对我们有什么影响?由于是多人决策,而同时这些人又是代表公司在执行工作,那如何让所有人参与整个业务过程则是在运营上需要进行考虑的。
例如我们会设计针对业务代理人的积分体系,这种积分是能够直接让用户不依赖于公司进行积分兑换,以此提供一些让代理人乐意参与线上业务的动机。
而我们在做地推或者是线索收集时,也要求我们能够挖掘出整个业务正在的决策者,从而提高我们运营的精准性和效率。
二、多维因素决定价格体系
在常见的B2C电商平台中使用最多的往往是一口价,即使像京东这种很注重用户体验的电商平台,也只是在今年推出了京东Plus会员才有了会员价的功能设计。
但在B2B电商平台天然就是多价格体系,在线下任何一种产品在不同的地区、客户的采购量不同、客户与公司合作关系紧密程度的不同等都会影响产品价格;再有甚者其物流、金融等费用也会计算到产品单价中,由此造成了2B交易的过程中商品的价格变得极其复杂,对我们设计整体的产品价格体系造成了较大的难度。
在过往的经历中,我们总结产品价格的体系是可以分层的,我们需要知道基础价、计算价和附加费用之间的关系。
基础价是一个产品最基本的价格,一般我们把成本价、售价(各地区)作为基础价格,这种价格在2B业务中是能够经常进行变动的,甚至有些行业一天多变都是有可能的;所以我们除了在产品层面设计单个价格维护的功能外,我们还需要设计一个调价单功能,能够让业务人员快速批量调整产品价格。
在基础价之上,我们把采购量、合作关系的紧密程度(一般会把其标准化为客户等级)作为计算价进行处理;在设计这种功能时,我们往往是以统一减多少金额或打几折进行处理,背后的逻辑是这两种业务均是把一些场景标准化,因素对所有产品的影响程度是一样的所以才能进行统一处理。
但如果有些平台尤其特殊性,例如:有些产品利润极高,而有些产品是亏本引流,那就需要能够对产品单独进行价格设置,但这种设置是极其复杂的,一般不是业务特别强调要求,我们不建议做类似功能。
而最后我们会把物流和金融的成本通过附加费的方式算入到产品的结算单价中,这两种服务是客户可选的,所有只有当天选择了对应的服务我们才能进行附加费计算。
在2B业务中物流费用相较于2C业务会更为之复杂,2C的运费模板一般考虑到省、市即可;而2B的业务物流费用很大程度上是和你运输的货物类型、距离有关,生鲜、易爆、液体等与常见的标准货物其运费可能差距甚远,而2B业务的货物往往数量/重量较大,需要独立安排车辆进行配送,所以相差10公里都有可能费用上有巨大差异。
由于运费的复杂性,我们一般会维护一个基础的运费表,知会进行运费的预估,而真实的运费则需要买家和卖家沟通后进行最后的确认。
讲了这么多,有些同学看来后可能会认为这么复杂的业务其实可以全部放到线下去进行处理,完全没必要在线上完成。
但我想说,若是在几年前,这种想法或许可行,但在今天或不久的将来,当产业互联网真正兴起的时候,任何一家企业都希望把能够线上化的业务都线上化;这种考虑是企业在竞争极度激烈的市场环境下提升效率、降低成本的最有效方法。
本篇主要讲述账号体系和商品管理相关的产品设计难点,下篇我们将详细讲解支付和金融产品。
