风口无限好,入场需谨慎。“好风凭借力,送我上青云”的事是有,但也要自个的体格能被风带起来才行。

如今,距离公认的“移动直播爆发元年”——2016年已经过去了4个年头。
如果你回到那一年,问当时的看客们对于4年后的移动直播行业如何看待,很可能得到一句“眼看他高楼起,眼看它高楼落”。
但时间到了2020,情况眼瞅着就不一样了,楼不但没塌,反而还有越盖越红火的趋势,从这一年开始,很多行业都进行了结合,展示出了超强的生命力。尤其是和直播结合频繁的电商领域,也是被各大IP和平台纷纷引入,一片欣欣向荣。
我所在的行业,算是是top级电商,自然也不能免俗。
最近几个月也在直播行业进行尝试,本文将整理这几个月的直播经验,从基本的细节讲起,希望能对刚刚准备直播或者有计划进行直播的企业有所帮助。
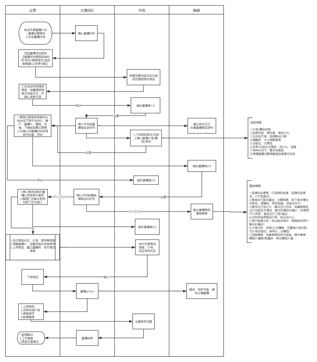
废话不多说,接下来开始正式讲电商直播中每一步的一些关键点。下面的这张图,是我整理出的直播的整体流程。

下文也将会尽可能详尽的对每一个步骤中的细节以及注意点进行描述。
简易版的流程其实就是:选品-定策略-直播-数据复盘。
一、直播品选品
直播的选品是整个直播的地基,因为商品如果选择随意,会让整体的销售产出很“随意”。
如果是自己的直播,会很损伤IP在用户心中的信任度。
直播选品的注意点为:
- 价格/赠品优势;
- 品牌优势;
- 高热度、高性价比;
- 通勤款,大众适用性高;
- 功能性强,方便;
- 特殊状况下,需求性商品;
- 根据直播主题调整选品维度优先级。
以上的排序不代表重要次序。
(1)“价格/赠品优势”
直播目前给大部分用户的第一认知就是便宜,其实这种现状是大部分互联网新商业模式出来时的“烧钱补贴”是没什么大区别的。
所以在一些头部主播的直播间里,如果有便宜,就一定要占,以后等直播这个形式稳定下来之后,直播只是一种更贴近用户的手段,价钱肯定不会像现在这么低。
(2)“品牌优势”
大品牌的优势在于“用户对于品牌商品的信任程度门槛低”,但是大品牌一般对于价格的把控很严格。
除非是像李+7这样的超级大主播,不然很难把价格压下来,因此建议从赠品入手,尽量给用户制造便宜的感觉。
(3)“高热度、高性价比”
高热度商品可以理解为网红商品。网红商品的下单一般比较冲动,用户在多处看到这个产品的曝光,直播间就容易达成转化,有点像品牌广告存在的意义,多次曝光种草占据用户心智,等待一个合适的价格振臂一呼。
高性价比其实是一种价格锚点和产品功能之间的一种组合拳,本质上还是信息的不对等。比如:很多大牌化妆品的平替,都是利用的这种手段。
大部分的描述都是“和XX水一样的成分,但是价格只要xxx!!!”。
性价比立马出现。
(4)“通勤款、适用性高”
这点没有太多的可讲,主要是为了让受众更多,用户建立“我需要这个商品”的时间缩短。
(5)“功能性强,方便实用”
其实这一点是在辅助“性价比”这个点,当然是越多越强大越好,最好加一些用户懵懵懂懂的名词,营造一种很专业的感觉。
(6)“特殊状况下,需求性商品”
就比如疫情期间给大家带来一些疫情的防护用品。疫情结束后,帮助湖北的企业的公益直播。
(7)“根据直播主题调整选品维度优先级”
这一点是保证选的品在一起是比较合的,比如你本场直播的主题是“清凉夏日”,那一定是和夏天相关的商品。另外就是每场直播自己都会预测爆品,把爆品放在人流多的时候带货。所以对商品的排序要放一些小心机。
二、第二步:定促销策略
促销策略这一步很重要,是推动用户下单的重要因素。
我总结为以下几点:
(1)品牌知名度高
打品牌知名度。品牌知名度低,打产品卖点,白话一点就是挑好的说。
(2)围绕主打卖点阐述
主题明确,卖点之间进行关联,逻辑性,买点间互相连接,切忌卖点平行。
这一块是口播的重点,一定给人一种不管你买不买,我教会你这么买更适合你,比如,口红的肤色匹配;套装中先用什么后用什么,为什么这个顺序,给用户一种专业的感觉。授之以鱼并且授之以渔。
(3)产品分类重点要搞清楚
服饰主打性价比、美妆主打功效、保健类商品主打功效和方便;图书玩具尽量选取套装,拆分售价,获得用户认同感。食品方面主打口感和食欲,尽可能试吃。不同品类商品的侧重点,如同乘法口诀,大家背诵即可。
(4)对标同品质价格,凸显性价比。
性价比!性价比!性价比!没记住可以抄写100遍。
(5)从用户角度出发,突出卖点的同时,明确告知用户痛点
利用用户的同理心,买了能让你干啥,比如单手开合平瓶盖啊,10分钟的奥尔良鸡翅啊~都是在用户角度思考的场景。
(6)价格对比
友商/大主播等,尽量争取价格优势,无价格优势的,做到同价,加赠品。总之就是他不如我,就算他如我,她没我送的多,就算送的一样多,她没我我对你们用心。总的一句话,我这里今天就是最好的。
(7)促销策略
低客单价商品多件促销,提升客单;赠品多或者赠品价值高的,突出赠品价值。促销策略主要是给用户营造便宜或者占便宜的感觉,
比如两件7.5折和第二件半价的力度是一样的(不信你算),第二件半价听起来就很给力。比如买一赠一和买二免一,到手商品数量和力度也一样,第二个听起来就感觉更超值。这里道道很深,有时间的同学可以多看看经济学和心理学的书籍。会有很大帮助。
三、第三步:直播中
直播中需要注意的点是:
(1)商品陈列
商品不要都放出来,但是要口播几个爆品,让用户有期待。达到提前让用户知道有好东西,但是不会买完就走,提升用户的观看时间(粘性)。
(2)直播图中的商品尽可能的把样品调齐
如:送5包洗衣液,要把5包放一起,堆起来,让用户觉得很超值。视觉上的冲击要做好,充分利用直播的这种媒体属性。
3、库存方面
要提前沟通好。清楚了解到售罄能否加预售,能加多少?预售的发货时间。
尽量控制在1周能发货,库存的控制有两点:
- 营造出商品销售很快的场景,刺激用户下单,利用用户的从众心理。
- 知道预售的发货时间,降低用户的退款率。
四、第四步:数据复盘
关于数据的复盘,恕在下不能给你们表头。
大概在意的点如下:
统计——
- 直播总观看人数
- 直播总实付订单量
- 直播总实付订单金额
做对比——
- 商品直播前/中/后的实付订单量
- 商品直播前/中/后实付订单金额
统计——
- 毛利率
- 净利率
- 退货、退款率
直播的最终目的是带货,因此第一步关心的一定是销量和利润等情况。
当然如果初始目的只是为了PR效果,那前面的当我没说过。
五、最后的话
电商直播其实已经算是成型了,门槛也看似不高,很多企业和个人想做都能做。但是,要想清楚适不适合做,是不是要当成一个常规的形式来做。
如果你要进行一场直播的话,那前面提到的这些,应该是一些基本的必备要素(是真的真的真的很基本了)。
当然了,一场成功的直播,有了好的地基才能拔高,而想要拔高,接下来就是我们下次要说到的两个关乎成败的点:主播(kol)、供应链。
简单来说,主播端目前已经形成了明显的二八法则,20%的头部主播提供80%甚至更多的直播销量,因此个人小主播在没有MCN机构的帮助下出头很难。
供应链的能力这块的东西更为复杂,商品的价格、质量、物流、售后等一些列问题都需要解决。这些产生的成本主播不承担,厂家也不愿赔本赚吆喝。薄利多销或许可以,但一定不会持久…所以供应链的给到的让利将来也会消失,这些不是一两句能说完的事。
总之,风口无限好,入场需谨慎。
“好风凭借力,送我上青云”的事是有,但也要自个的体格能被风带起来才行。
