哪些情况,你的简历过不了背景调查那一关?

混迹职场,辛辛苦苦拿到一个不错的offer,我们会很开心,但是在正式成为下家公司一员之前,往往会有一个叫做“背景调查”的东西。但很多人对背调背后是如何操作是不了解,或者知之甚少的。
为了拿出最专业的背调猛料,这两天笔者都在跟好友(某上市公司人力资源总监)交流取经,并向美国背调协会的会员公司客户经理进行了审核求证,最后整理出这篇可能是全网讲述背景调查最详细的文章跟大家分享。
下面小板凳准备好了~
一、入职流程
一般企业有用工需求,就发布招聘职位,从发布到入职都经过哪些流程呢?
企业招聘入职流程:招聘职位发布—>筛选简历—>初试—>复试—>背景调查—>【是/否】 通过—>(是)发放Offer—>录用入职—>试用合格—>工作转正(否)—>拒绝候选人入职
在职场的江湖上混,好不容易得到一个Offer,那是最开心不过的事儿(尤其在今年)。
但整个求职的过程就像打怪升级,尤其来到背景调查环节,大多企业会跟第三方背景调查公司合作,身在职场的人不由得感觉它深不可测,对此既好奇又担心。
二、背景调查
1. 背调作用
企业雇佣员工,是有些像我们买东西,不希望买到水货假货。
从企业的角度,它希望自己花钱“购买”的员工是“货真价实”,体现在:履历属实、业绩属实、无明显雇佣风险等。
2. 背调对象
通常成熟公司(不仅仅是指大公司,企业行业因素影响,小公司有些岗位也需要背调)招聘,都需要对候选人做背景调查,区别就在于调查的深度。
仅仅是HR与前雇主核实候选人的基本信息、能力表现、同事关系以及奖惩信息?还是深入挖掘候选人的职级定义、管辖范围、主要项目业绩?
总体来说,越高层岗位,需要深挖的越多,对结果要求也严格。
3. 背调节点
正常情况下,HR会在发放Offer后,入职之前,即候选人收到Offer并确认入职该公司前,会明确询问候选人是否接受背调,并在得到确认后才进行。
有些公司会选择在面试前或第一轮面试通过后被安排背调,通常这类公司都是高大上(大厂、金融业等敏感行业),万人追捧的岗位。但都会明确告知是否接受背调,这两种称作“明调”。
举个例子:是另一个好友H求职京东的故事。
第一轮部门负责人、第二轮部门总监,最后HR面试完,回家等消息。
整个过程很顺利,部门负责人也是加了微信好友,可时间过了大概一周,HR还没有消息。
后来咨询部门负责人才得知,是她学历部分与简历描述的内容不匹配。
其实从好友H的反馈,该HR并没有告知她背调的事宜,就开始背调了。业内人称之为“暗调”。
这种骚操作看着非常不专业,一般是由HR/部门负责人,在未经候选人授权的情况下,通过电话/同行人脉打探,或者委托猎头等方式,暗中对候选人做调查。
至于其影响可想而知,如果暗调过程中在职,该怎么面对公司领导?
二、调查内容
第三方背调公司会调查什么内容?一般,根据候选人不同的岗位职能,会有3个不同层次的背调内容。
1. 基础版
- 工作履历(最近两家)
- 工作表现(最近两家,每家一个证明人)
最近两家:例如第一家百度、第二家腾讯、目前已从腾讯离职,成为阿里的候选人,那么背调最近的两家是腾讯、百度。
基础版费用500元左右。其实还有一个价格更低的套餐,只各调查一家,即只背调第一家的工作履历,第二家的工作表现。(背调服务是不是很灵活呢)
2. 标准版
- 身份信息验证
- 教育背景验证
- 不良记录验证
- 工作履历核实(最近两家)
- 工作表现调查(最近两家,每家一个证明人)
标准版费用700元左右,同样也可以选择只调查最近一家雇主,价格400元左右。
3. 高管版
- 身份信息验证
- 教育背景验证
- 不良记录验证
- 商业利益冲突查询
- 金融违规调查(金融/财务类岗位适用)
- 工作履历核实(最近两家雇主)
- 工作表现调查(最近两家雇主,每家两个证明人)
高管版比标准版多了商业利益和金融违规项目,如果HR觉得觉得还不够多,还有很多附加项目。
很明显,如果HR希望调查更多的项目,只要打勾勾就可以了。总体来看,背调公司给一个候选人做背调成本200-1500元。

三、调查结果
背调公司会将最终的背调报告发给HR,由HR根据报告结果判定候选人是否通过背调。常常背调公司也会按照跟HR事先商议好的形式呈现。就像:

样式1

样式2
那么,最终的报告以什么样的形式呈现给HR呢?
由于背调信息为敏感信息,不便在这儿公开。下面整理了部分真实候选人的背调报告,大概占全报告的30%。
如果想知道HR看的内容是什么,可以往下看看。
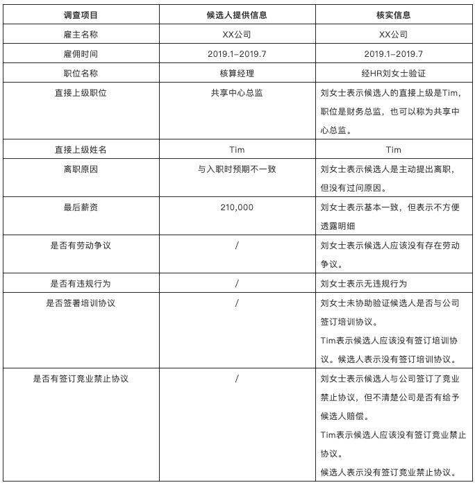
1. 核实工作履历

2. 核实工作表现

四、聊聊背调这件事儿
据背调公司统计:现在候选人简历注水的比例达到70%。但这不是意味着大家都要去造假注水,因为促使我们在职场获得肯定的唯一法宝是脚踏实地。
有些人觉得简历包装是为了吸引眼球,争取面试机会。但这些不明限度的“包装”是双刃剑,假如通过面试进入到背调环节被拒绝录用了,就可能被认为不诚信,列入某家公司黑名单并在同行中传播。
所以认为注水的行为还是要尽量克制。
回过头来,哪些“注水”是被企业允许的呢(或者说勉强接受的)?
如:职位描述不清晰、雇佣时间略有差异、任务承担比例有争议、比实际薪水略微上浮等。(这些情况仅限于中低层员工,高层次员工还是尽可能真实,因为这些也可能是很严重的问题了。)
还有一点重要的是,这些原因最好在面试过程中跟HR事先说明,起码在背调结果有差异的时候可以理解为“打过招呼”。
(有时,背景调查公司不看简历,而是让你填写一份表去做核实。那么这个表格,肯定是要按照实际去写的。)
好,写了这么多,基本已经将背调的事儿交代清楚了。知己知彼,百战不殆。无论是否需要对简历注水,对背调的报告有全面的了解才会让心里有个底儿。
如果背调真降临到自己头上,那也不用慌张。总体来讲简历没有太多上纲上线的注水问题,加之候选人自己灵活应对,是可以过关的。
作者:圣杰,一个乐观而幽默的理想主义者。个人微信公众号:运营进化史,欢迎大家一起交流,或领取完整背调报告样本~议
